3D Model  >  Vehicle & parts  >  Car & parts
0+
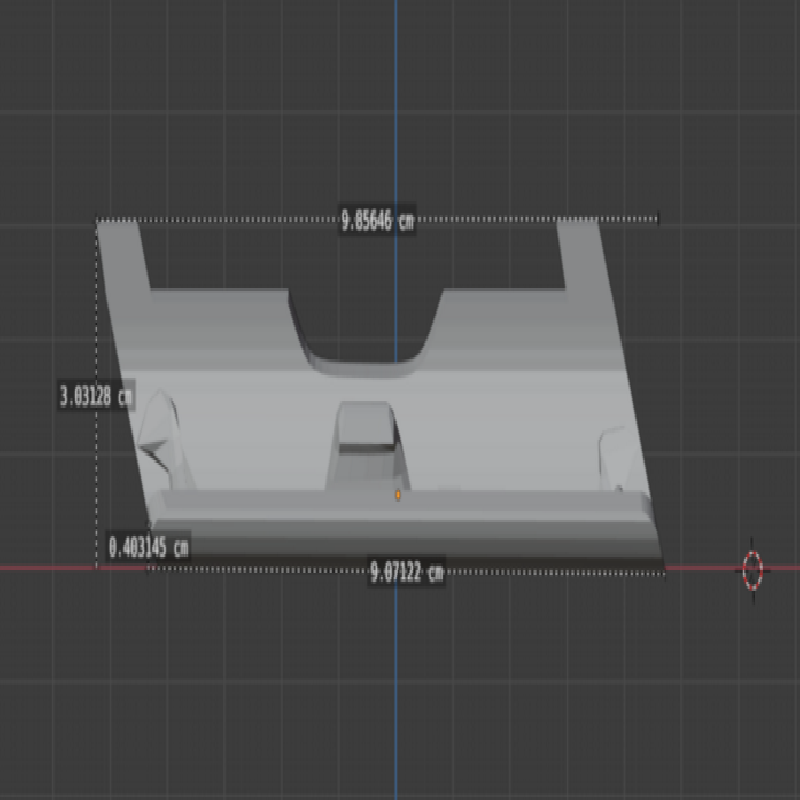
Nissan Almera N16 Towing Eye Cover / 日产-阳光N16拖曳环盖
Nissan Almera N16 Towing Eye Cover
Price£0 List:£0.35
Stand by Free Shipping(可下载)
SOLD0 [Comment0Article]
Nissan+Almera+N16+Towing+Eye+Cover.zip Click to download Downloads: 0  

- +
Add to Cart   
In Stock:99
Seller:Model City 模型城
Satisfaction Good rating0%
Rating:0
Service Attitude:0
Logistics:0
Recommended

by CoreZoom

Towing Eye Cover for Nissan Almera N16 (2004-)

Print Settings

Printer brand:

Anet


Printer:

A6


Supports:

Doesn't Matter


Infill:

100


Filament_brand:

-


Filament_material:

ABS